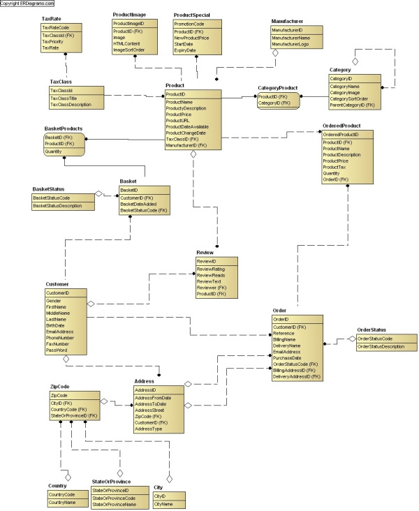
30 ONLINE SHOPPING DATABASE DIAGRAM
Database schema for an online shop Stack Overflow , E R diagram for online shopping system , Database Design Tool Create Database Diagrams Online , ONLINE SHOPPING PORTAL ( Entity Relationship Diagram , SoftSlate Commerce Java Shopping Cart Database Structure , Online Shop Data Model (IDEF1X) , mySQL Database Design for a Mutli User Shopping List , ERD of Online shopping Database design for Ecommerce , Entity Relationship Diagram for Online Shopping Portal , Solved: A Simple Entity Relationship Diagram For An Online , sql server Database design for an online babyShop ,Toy , Contoh Erd E Commerce Frog Slinger , Flower Shop Online Database Schema correct entity , Class Diagram for Online Shopping System ( Class Diagram , online shopping database diagram,
Hai, thanks for visiting this url to look for online shopping database diagram. I hope the info that appears could be useful to you

images of shopping database diagram online an Stack schema shop Database Overflow online for high quality jpeg wallpaper download

images of database online shopping diagram online system diagram E shopping for R high quality jpeg wallpaper download

images of shopping database online diagram Create Database Online Diagrams Tool Design Database high quality jpeg wallpaper download
images of database online shopping diagram Entity ONLINE Relationship ( Diagram SHOPPING PORTAL high quality jpeg wallpaper download

images of online database shopping diagram Commerce SoftSlate Java Cart Structure Shopping Database high quality jpeg wallpaper download
images of shopping database diagram online Shop Data Online Model (IDEF1X) high quality jpeg wallpaper download

images of shopping database online diagram Database a Mutli User mySQL Shopping Design for List high quality jpeg wallpaper download

images of database online shopping diagram Ecommerce Database design of shopping for ERD Online high quality jpeg wallpaper download

images of online shopping database diagram for Diagram Online Entity Portal Relationship Shopping high quality jpeg wallpaper download
Belum ada Komentar untuk "30 ONLINE SHOPPING DATABASE DIAGRAM"
Posting Komentar